来源:山西发布时间:2026-04-17
近日,交通运输部联合公安部、国家机关事务管理局、中华全国总工会、共青团中央、中国残疾人联合会印发《关于表扬2025年绿色出行宣传月和公交出行宣传周活动成绩突出集体和个人的通报》(交运函〔2026〕125号),其中,山西省一批集体和个人因在2025年绿色出行宣传及公交出行推广工作中表现优异,获全国通报表扬!

表彰背景
2025年9月,多部门联合开展“绿色出行宣传月”和“公交出行宣传周”活动,旨在深入实施城市公共交通优先发展战略,引导公众选择绿色出行方式,推动城市绿色交通高质量发展。活动期间,各地创新宣传形式、广泛动员社会参与,涌现出一批成绩突出的集体与个人。
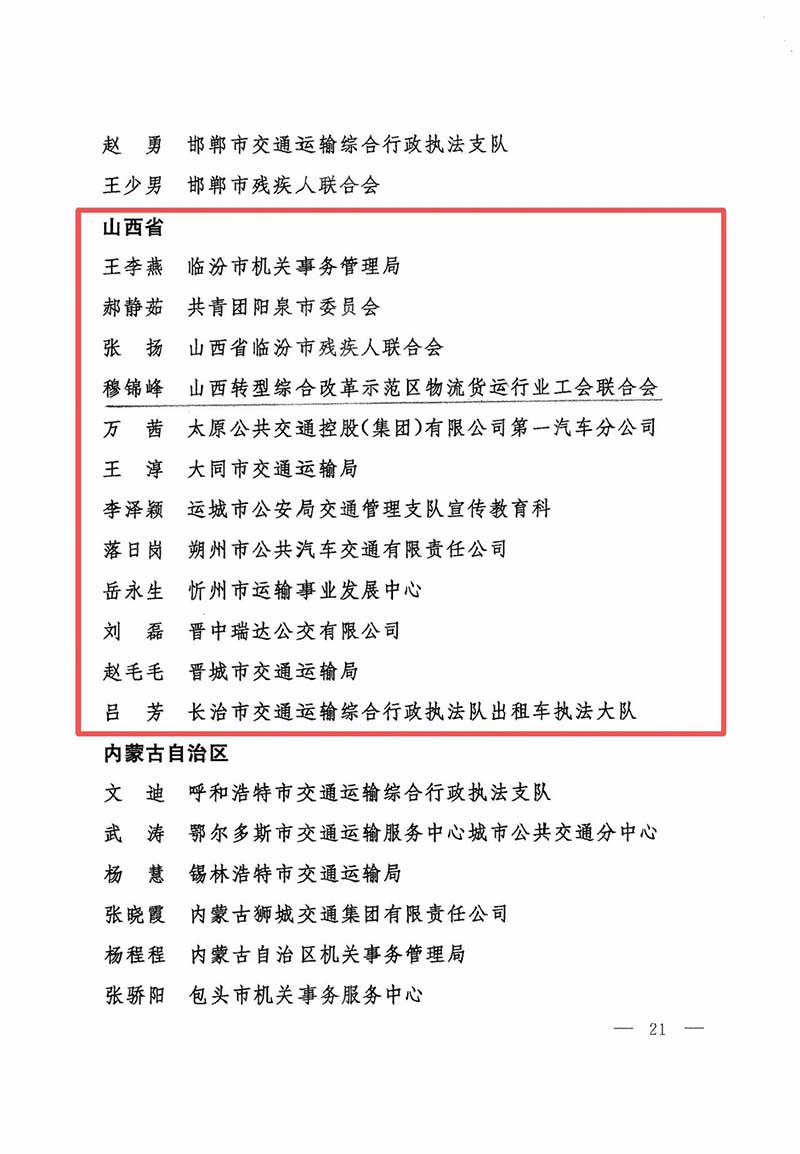
山西受表彰名单
本次通报中,山西省共9个集体、12名个人入选“成绩突出集体”“成绩突出个人”名单。他们立足岗位、创新实践,在推广公交优先、倡导绿色出行、服务特殊群体等方面发挥了重要作用,为全省绿色交通发展树立了标杆。




